浙江中国轻纺城集团股份有限公司系柯桥区属国有企业,现根据工作需要,决定面向社会公开招聘派遣制人员11名,现将有关事项公告如下:
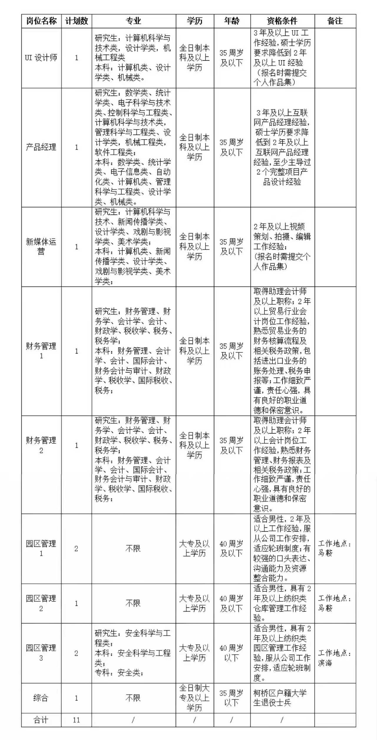
一、招聘岗位及要求

二、报名及资格审查
1.报名时间
2025年10月27日8:30-2025年10月31日16:30。(不在时间范围内的报名视为无效)
2.报名方式
(1)现场报名 绍兴市柯桥区柯桥街道鉴湖路1号中轻大厦415办公室,上午8:45-11:45,下午14:15-16:30。
(2)线上报名 应聘人员注册登录绍兴市人才发展网上报名系统http://sxrlwb.zfoline.net/login,注册个人真实信息后,自愿选择符合条件的岗位进行报名。每位应聘人员限报一个岗位。仅注册但未报考应聘岗位的,视作报名无效。
3.报名手续 报名时须提交应聘登记表、本人身份证、学历学位证书(应届毕业生提供全国普通高等学校毕业生就业协议书)、学信网电子注册备案表、专业技术职称证书、任职资格证书、退役证(仅大学生退役士兵需提供)等相关证件(证明)原件及复印件、近期免冠1寸正照1张、养老保险历年参保凭证,有工作年限要求的,还须出具原单位工作经历证明材料。年龄和工作经历计算到2025年10月31日止(如:年龄要求35周岁及以下的,为1989年10月31日后出生,特别说明的除外,有关年龄条件的计算均以此类推)。每人限报一个岗位,多报岗位取消报考资格。报名者所提供的全部资料必须真实,如弄虚作假,取消报考资格,拟录用后,如政审发现弄虚作假的取消录用资格。
4.资格初审
时间:2025年10月28日9:00-2025年11月2日17:00。
资格初审期间,应聘人员可登录网上报名系统或电话咨询初审结果。未通过资格初审,但仍在报名期限内的,可再次选择符合应聘条件的岗位报名并接受资格审查。
三、公告发布
本招聘公告在轻纺城集团网“通知公告”栏目和海智汇绍兴人才网“招聘资讯”栏和柯桥日报上同步发布。
四、考试
非综合岗考试分笔试和面试两个环节。笔试和面试成绩占比为40%和60%。面试人选根据1:3的比例从笔试成绩由高到低确定。
综合岗考试分笔试、服役量化评分和面试三个环节,笔试、服役量化评分和面试成绩占比为40%,20%和40%。面试人选根据笔试成绩和服役量化分两项总分(笔试成绩40%+服役量化分20%)按1:3的比例由高到低确定。其中服役量化评分参照退役军人事务部、中央军委政治工作部印发的《安排工作退役军士和义务兵服现役表现量化评分办法》(2023年4月17日起施行)执行。
笔试成绩在轻纺城集团网站公布,面试结束后当场公布面试成绩、总成绩。面试成绩低于70分的不予录取。若总成绩相等,以面试成绩高的排位在前,并按1:1的比例确定体检(费用自理)人选。
体检合格确定考察人选,重点考察拟录用人员的从业经历和德、能、勤、绩、廉各方面情况。
报考人员放弃体检或体检不合格、考察结论为不宜录用或在办理录用手续前放弃录用资格的,公司可酌情按高分到低分在面试合格人员中依次递补,也可不予递补。
五、待遇
录用后,人员性质为区国有企业派遣制员工,与第三方人事代理机构签订。待遇按照有关薪酬管理办法执行。
六、其他
1.符合条件报名人数与招聘人数比不足3:1的,核减或取消相应岗位招聘计划。
2.报考综合岗位大学生退役士兵的需在报名截止前一个工作日携带退役证、身份证和户口本原件到区退役军人事务局(柯桥区纺都路1066号区公共服务大楼1815室,联系电话:84569185)进行量化考核评分。
3.本次招聘报名咨询电话:0575-84782001。
4.考试时间、地点另行通知。
5.拟录用对象名单在轻纺城集团网公示3天。公示无异议的,按规定办理录用手续。录用对象逾期不报到的,取消录用资格。
浙江中国轻纺城集团股份有限公司
2025年10月24日